中小企業診断士 過去問
令和7年度(2025年)
問169 (経営情報システム 問9)

このページは閲覧用ページです。
履歴を残すには、 「新しく出題する(ここをクリック)」 をご利用ください。

問題

中小企業診断士試験 令和7年度(2025年) 問169(経営情報システム 問9) (訂正依頼・報告はこちら)

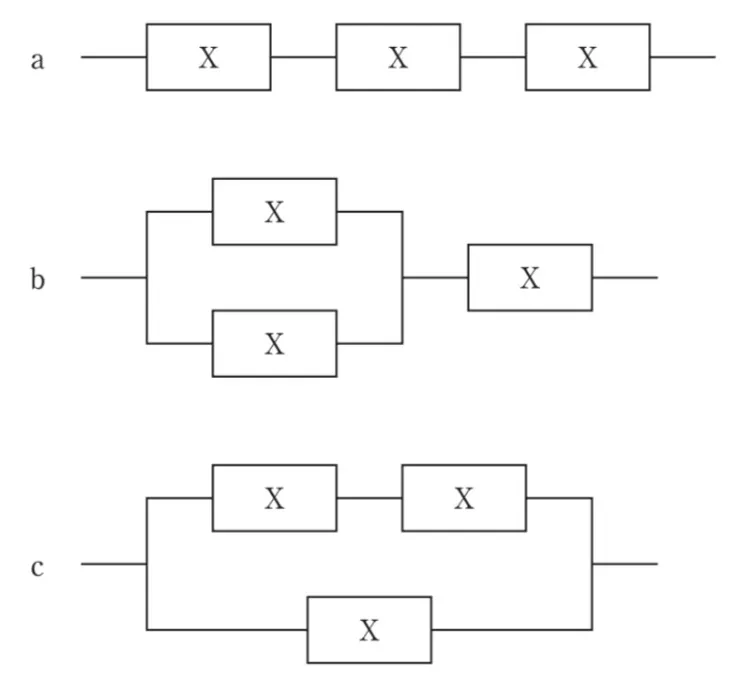
稼働率が同じ装置Xを3台組み合わせたシステムを以下のa~cに示す。システム全体の稼働率を高い順に並べたものとして、最も適切なものを下記の解答群から選べ。
ただし、装置Xの稼働率は0より大きく1未満であり、直列で接続されている部分はそれらの装置が同時に稼働しているときだけ稼働しているとみなし、並列に接続されている部分はどちらか一方が稼働していれば稼働しているとみなす。
問題文の画像
  • a、b、c
  • b、a、c
  • b、c、a
  • c、a、b
  • c、b、a

次の問題へ

正解!素晴らしいです

残念...

この過去問の解説 (2件)

01

稼働率の計算方法は頻出なので、必ず押さえましょう。

直列の場合、いずれか1つの機器が稼働しなければ、そこで流れが途絶えてしまいます。

それぞれの機器の稼働している確率をかけていくだけなので、計算式は単純です。

仮に装置Xの稼働率を0.99とすると、2つを直列につないだら、0.99*0.99=0.9801になります。

 

並列の場合、いずれか1つが故障していても、他が稼働していれば、そこで処理できるので冗長性が高いことになります。

つまり、すべての装置が故障していなければシステム全体が稼働できるので、完全に稼働している稼働率1から、すべての装置が故障している確率を引けばいいということになります。

仮に装置Xの稼働率を0.99とすると、稼働していない確率は0.01。

2つの装置Xを並列につないだ場合、両方が稼働していない確率は0.01*0.01=0.0001。

これを全体の1から引けばシステムの稼働率が求まるので、1-0.0001=0.9999。

 

以下、装置Xの稼働率を0.99とします。

 

a:

全部直列なので、計算するまでもなく、並列が入っているbやcよりも稼働率が低いです。なので計算は省略。

 

b:

(1-0.01*0.01)*0.99=0.9999*0.99=0.989901

 

c:

1-(1-0.9801)*(1-0.99)=1-0.0199*0.01=1-0.000199=0.999801

 

よってc>b>a

選択肢5. c、b、a

上記より、この選択肢が正しいです。

まとめ

直列は各々の装置の稼働率の掛け算で求める。

並列は、全体の稼働率1から、すべての装置が稼働していない確率を引く

あとは試験本番で焦らず計算してください。

基本的に直列は稼働率が小さくなり、並列は高くなるので、必ずしも計算しなくても直感で答えが出せる場合もあります。

参考になった数9

02

稼働率に関する問題です。

 

この問題を見て、稼働率は一般的に直列と並列どちらの方が高いのだろうかという率直な疑問が湧くと思います。

 

与件文の後半2行に書かれている通りなのですが、例えばコマンドを入力すると左から右に指令が流れてシステムが稼働するとします。(その結果、最も右からスループットが出てくる)

 

直列:それらの装置が同時に稼働しているときだけ稼働している

→最も左の装置Xが故障すると、その次の装置Xは稼働できないで止まってしまう

 

並列:どちらか一方が稼働していれば稼働している

→上の装置Xが故障していても、下の装置Xが稼働していればよい

 

と判断することができるため、この時点でシステムaが最も稼働率が低いことが分かり選択肢は2つに絞り込まれます。

 

残るシステムbとcの優劣の判断ですが、システムbは工程が2つに分かれており、2工程目の直列で装置Xが故障すると止まってしまいます。システムcは1工程のみで、確実に最も右までシステムが稼働してスループットが出てくることがイメージできます。

 

以上から、システム全体の稼働率を高い順に並べるとc、b、aとなります。

選択肢1. a、b、c

冒頭の解説より、システム全体の稼働率を高い順に並べるとc、b、aとなるため不適切な選択肢となります。

選択肢2. b、a、c

冒頭の解説より、システム全体の稼働率を高い順に並べるとcbaとなるため不適切な選択肢となります。

選択肢3. b、c、a

冒頭の解説より、システム全体の稼働率を高い順に並べるとcb、aとなるため不適切な選択肢となります。

選択肢4. c、a、b

冒頭の解説より、システム全体の稼働率を高い順に並べるとc、baとなるため不適切な選択肢となります。

選択肢5. c、b、a

冒頭の解説より、システム全体の稼働率を高い順に並べるとc、b、aとなるため正解の選択肢となります。

まとめ

【補足】

 

きちんと数字で確認したい方は、「稼働率が同じ装置X」とあるので具体的な数値(例えば0.9など)を置いてみると解けますが、時間がかかります。

 

なお、直列の場合はシステム3台の稼働率をすべて掛け算します。並列の場合は(1-稼働率)で求められます。並列と直接が混在している場合は(1-稼働率)×稼働率などで求められますが、計算過程が複雑になります。

 

計算過程が苦にならない方は計算しても構わないですが、冒頭の解説のような考え方でも正答することが可能です。

参考になった数4